招生就业
您当前所在位置: 主页 > 招生就业
【高考报名】山东2024年高考报名操作指南!
浏览次数:595|发布时间:1700615554
山东省2024年高考报名正在进行中!在本次报名过程中,需要考生进行考生注册、采集照片、信息填写等步骤,山东运河职业中专给大家整理了【2024最新版】高考报名的详细步骤,供大家参考!

01
夏季高考报名时间


填报信息时间:2023年11月9日至15日(每天9:00—18:00)

资格审核时间:2023年11月16日至30日

确认缴费时间:2023年12月1日至5日(每天9:00—18:00),缴纳报名费、外语听力考试费、体育专业测试费和艺术类专业统考费,其他考试费在等级考试科目选报时一并缴纳,时间另行通知。


02
春季高考报名时间


填报信息:2023年11月9日至15日(每天9:00—18:00)。报考“3+4”转段考生及“3+4”转段兼报春季高考考生也须在上述时间完成填报

资格审核:2023年11月16日至30日

确认缴费:2023年12月1日至5日(每天9:00—18:00),缴纳报名费、春季高考技能测试费用。2024年4月中下旬缴纳春季高考知识考试费用,具体时间另行通知。


01
进入24高考报名系统

进入网页后,点击“考生点击此处进入平台”即可进入报名平台

图片


02
正式进入报名系统


页面组成为:网上报名、报名信息修改、报名信息查看、上传考生资料点击左侧的“普通高考网上报名”。


图片


认真阅读报名须知后,点击最下方的“网上报名进行中,点击此处开始报名”

图片


随后仔细阅读考生诚信考试承诺书,勾选“我已认真阅读“,然后点击“我接受”

图片


03
考生注册


考生注册将绑定证件号码和手机号码,注册成功后会发送短信密码到手机号上。此处考生需要填写一个长期使用的手机号码。

图片

注意注意

请务必保证该手机号可以正常使用到高考录取结果公布既24年9月1日。否则将会影响你接受资格审查结果、高考信息、高考成绩、高考录取结果等重要信息!

图片

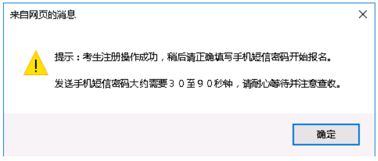
随后系统提示注册成功,如下图:


图片


特别提醒

1、考生注册将绑定证件号码和手机号码、发送短信密码到注册手机上。请准确填写信息并注意查收短信;考生填写的手机号必须唯一,高考录取结束之前不要更换,并保持通信畅通。


2、因网络、运营商、欠费停机等原因,可能有收不到短信的情况,请五分钟后尝试再次注册;若确实无法收到短信请改用其他手机号码注册。


3、考生若更换手机号码多次注册,最后一次注册发送的手机短信密码有效, 以前注册发送的短信密码自动失效。


4、该手机短信密码在当年高考、录取期间一直有效,请妥善保管,再次登录仍需使用;切勿告诉他人以防个人信息泄露。


图片


04
验证手机短信密码


依照系统提示,考生确认个人证件号码、手机号码正确后,将收到的手机短信密码填写,点击“开始报名”、系统进行验证手机短信密码,无误后才可以继续操作。


图片


05
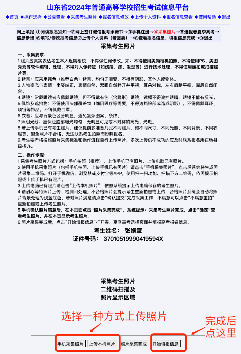
采集考生照片

点击上图“开始报名”按钮、手机短信密码验证无误后,打开高考选择页面,首先进行照片采集,如下图:


图片


拍照要求


图片


图片


06
春季/夏季高考选择


完成采集后,打开春、夏季高考选择页面,如下图:


图片


提醒:考生可以根据个人情况选择报考春、夏季高考,其考试科目、考试地点均不相同,系统也给出了明确提示,请考生认真选择,避免选错影响信息确认。


以夏季高考为例:

点击上图“报考夏季高考”按钮,系统再次提示并请考生确认是否报考夏季高考,如下图:


图片


以春季高考为例:

点击“春季高考选择”页面,系统提示并请考生确认是否兼报春季和夏季高考,如下图:


图片


特别说明:考生正确选择春、夏季高考。


07
个人报名信息填写


在填写报名信息前学校都会让考生和家长先填一个“草稿”给大家进行了标注,可以先按照这个表进行手动填写,等明日系统开启后,再按照“草稿表”上的信息进行选择。


图片

图片

图片


扫码关注公众号

扫码关注快手号

扫码关注B站官方号

扫码关注抖音号

Copyright © 2020 - 2022 山东运河职业中专 All Rights Reserved | 鲁ICP备2023011310号-1 | 技术支持: 济宁网站建设
电话直呼
在线留言
联系我们:
运河职专招生就业处:0537-2618777
运河技校招生就业处:0537-2618777
经理
点击这里给我发消息
销售
点击这里给我发消息